苏州银监分局11张罚单368万 工行、南京、中信等被罚

来源:金融界银行 时间:2019年01月22日编辑:
导读: 1月20日苏州银监分局连开11张银行罚单,涉及国有银行、股份制银行和农商行等多家银行的分支机构。
  1月20日苏州银监分局连开11张银行罚单,涉及国有银行、股份制银行和农商行等多家银行的分支机构,合计处罚金额高达368万元,并对相关责任人予以警告和不同程度的罚款。
 
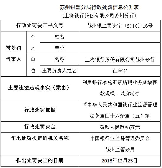
  中国工商银行(5.43 -0.37%,诊股)昆山分行因投融资顾问服务收费质价不符被罚款28万元;上海银行(11.31 -0.70%,诊股)苏州分行因利用银行承兑汇票贴现业务虚增存款规模,以贷转存罚款60万元;中信银行(5.47 -0.91%,诊股)苏州分行因房地产开发贷款“四证”审查环节不尽职,个人消费贷款资金违规流入禁止性领域等罚款80万元;南京银行(6.77 -0.59%,诊股)苏州分行因利用银行承兑汇票贴现业务虚增存款规模,违规开展代理银行承兑汇票业务,集团授信管理不到位等罚款110万元;江苏太仓农村商业银行因放松对入股股东的资格审查,导致股东以非自有资金入股;放松贷款发放和使用的管理,导致部分信贷资金用于购买本行股权等罚款90万元。
 
1
1
1
1
1

① 本站遵循行业规范

② 如果对本站有异议,请联系我们

相关阅读