近日,十余家银行因违法发放贷款、违法办理银行承兑汇票、贷款资金被挪用等违法违规行为频领大额罚单,其中不乏国有银行的身影。
根据银保监会公告统计,8月份以来各级银保监系统对十余家银行连开罚单,处罚总金额超千万,其中百万级罚单共3张。
上海监管局连开5张罚单
处罚总额达750万元
8月5日,中国银保监会上海监管局一举开出5张罚单,罚没总额高达750万元,此次罚单矛头指向招商银行、交通银行、上海浦东发展银行与兴业银行。

根据沪银保监银罚决字〔2020〕7号行政处罚决定书显示,招商银行信用卡中心因该中心对某客户个人信息未尽安全保护义务,且该中心对某信用卡申请人资信水平调查严重不审慎。根据《中华人民共和国银行业监督管理法》第四十六条第(五)项,上海监管局对其处以责令改正,并处罚款共计100万元。
还有一则行政处罚信息公开表显示,交通银行太平洋信用卡中心同样因为该中心对某客户个人信息未尽安全保护义务,且该中心对部分信用卡催收外包管理严重不审慎,被责令改正,并处罚款共计100万元。

与此同时,遭处罚的还有上海浦东发展银行南市支行与奉贤支行。行政处罚决定书中显示,上海浦东发展银行南市支行是由于该支行对某同业投资投后管理严重不审慎,被责令改正,并处罚款50万元。
上海浦东发展银行奉贤支行因该支行未发现部分员工存在违规经商办企业、与客户发生非正常资金往来等违规行为,员工行为管理严重违反审慎经营规则。被责令改正,并处罚款50万元。
另外,兴业银行上海分行因多项违规事实遭罚款共计450万元。具体来看,其违法违规事实主要为,该分行部分同业投资资金违规用于股权投资、违规提供政府性融资、违规投向项目资本金不足的房地产项目、违规用于支付土地出让金等,另外上海监管局指出该分行部分同业投资项目真实性管理严重不审慎。
因违规发放贷款等
工商银行广州华南支行遭罚70万
8月5日,广东银保监局公布的行政处罚信息公开表显示,中国工商银行股份有限公司广州华南支行因违规向环保红牌企业发放贷款、贷后管理不审慎导致个人消费贷款资金被挪用,被处罚款70万元。

另外,8月4日,广东银保监局还对招商银行股份有限公司广州分行作出了处罚。公布的行政处罚信息公开表中显示,招商银行广州分行因贷后管理不到位导致个人消费贷款被挪用,被处以罚款40万元。
因办理银行承兑汇票审查不严
中信银行再领3张罚单
8月4日,湖北监管局发布了三条行政处罚,而这三条处罚都是指向中信银行。根据鄂银保监罚决字〔2020〕1号行政处罚决定书显示,中信银行股份有限公司武汉分行因办理银行承兑汇票对贸易背景审查不严导致垫款,被处以罚款30万元。
同时对该行的王某、刘某处以警告处罚,因二者对中信银行股份有限公司武汉分行办理银行承兑汇票对贸易背景审查不严导致垫款的违规行为负管理责任。
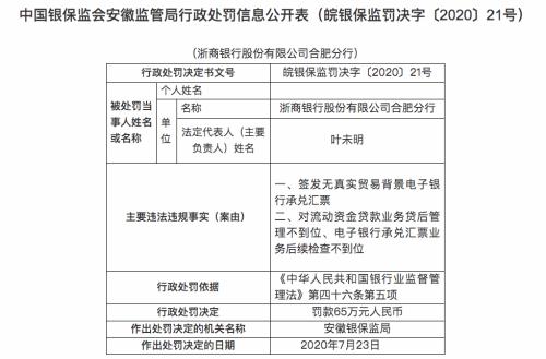
8月3日,安徽监管理局网站发布了3条处罚。其中,浙商银行股份有限公司合肥分行因签发无真实贸易背景电子银行承兑汇票;对流动资金贷款业务贷后管理不到位、电子银行承兑汇票业务后续检查不到位,被安徽银保监局处以罚款65万元。

同时,该行的员工李某庆、徐某志均被处以警告处罚。据悉,李某庆与徐某志时任浙商银行合肥分行业务发展三部总经理、客户经理,对该行流动资金贷款业务贷后管理不到位、电子银行承兑汇票业务后续检查不到位的违规行为承担直接责任。
多家中小银行因贷款等事项遭处罚
与此同时,一些中小银行及地方性银行也因小微企业贷款数据、员工行为管理不当、贷款资金被挪用等原因频领罚单。
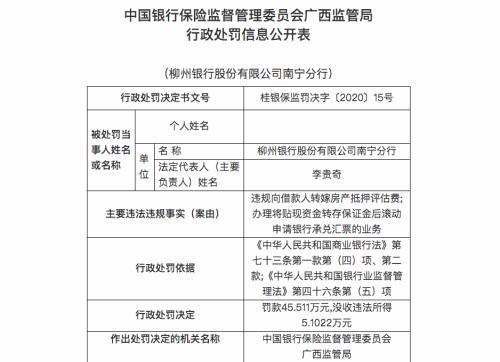
8月5日,广西银保监会网站今日公布的行政处罚信息公开表(桂银保监罚决字〔2020〕15号)显示,柳州银行股份有限公司南宁分行存在以下2宗违法违规事实:违规向借款人转嫁房产抵押评估费;办理将贴现资金转存保证金后滚动申请银行承兑汇票的业务。依据《中华人民共和国商业银行法》第七十三条第一款第(四)项、第二款;《中华人民共和国银行业监督管理法》第四十六条第(五)项,广西监管局对该分行罚款45.51万元,并没收违法所得5.10万元。

8月3日,根据重庆银保监局行政处罚信息公开表显示,重庆三峡银行股份有限公司因员工行为管理不当,被处以罚款人民币50万元。

近日,江西永丰农村商业银行、江西安福农村商业银行、江西永新农村商业银行均因虚报涉农、小微企业贷款数据,被中国银保监会吉安监管分局分别处以罚款25万元、22万元、22万元。
8月5日,浙江衢州柯城农村商业银行因贷款“三查”不尽职,贷款资金被挪用,被中国银保监会衢州监管分局罚款人民币35万元。
① 本站遵循行业规范
② 如果对本站有异议,请联系我们