3月17日,中国银行保险监督管理委员会内蒙古监管局网站公布6张罚单,其中包括3家银行、2家保险公司及其相关责任人。
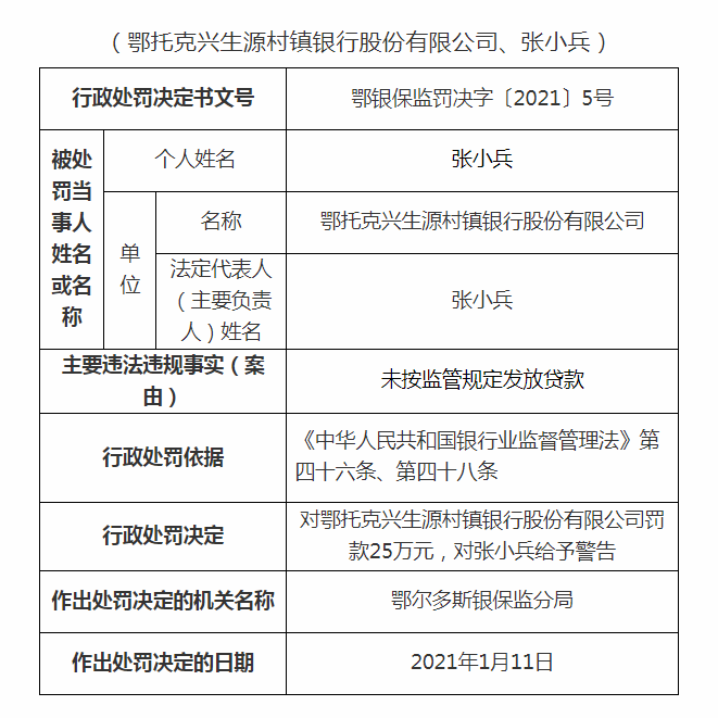
3月17日,中国银保监会鄂尔多斯银保监分局发布公告,披露了关于鄂托克兴生源村镇银行因违法违规遭到处罚的信息。
根据公告,鄂托克兴生源村镇银行因未按监管规定发放贷款的违规行为,依据《中华人民共和国银行业监督管理法》第四十六条、第四十八条,鄂尔多斯银保监分局对鄂托克兴生源村镇银行罚款25万元,对张小兵给予警告。
3月17日,中国银保监会鄂尔多斯银保监分局发布公告,披露了关于内蒙古鄂托克农村商业银行因违法违规遭到处罚的信息。
根据公告,内蒙古鄂托克农村商业银行因未经监管部门核准高管违规履职的违规行为,依据《中华人民共和国银行业监督管理法》第四十六条、第四十八条,鄂尔多斯银保监分局对内蒙古鄂托克农村商业银行罚款25万元,对白锦兰给予警告。

3月17日,察哈尔右翼中旗农村信用合作联社因违规发放按揭贷款、违规发放单一客户超比例贷款、违规事项直接责任人,收到乌兰察布银保监分局开出的10万元罚单。
罚单信息显示:察哈尔右翼中旗农村信用合作联社存在违规发放按揭贷款、违规发放单一客户超比例贷款、违规事项直接责任人问题,这一行为违反了《中华人民共和国银行业监督管理法》第四十八条第(二)项。乌兰察布银保监分局对察哈尔右翼中旗农村信用合作联社作出罚款10万元的处罚决定。

3月17日,紫金财险内蒙古分公司乌兰察布中心支公司因违规虚列费用,收到乌兰察布银保监分局开出的20万元罚单,及当事人罗劼处3万元罚款。
罚单信息显示:紫金财险内蒙古分公司乌兰察布中心支公司存在违规虚列费用问题,这一行为违反了《中华人民共和国保险法》第一百七十条、第一百七十一条。乌兰察布银保监分局对紫金财险内蒙古分公司乌兰察布中心支公司作出罚款20万元的处罚决定,对当事人罗劼给予警告并处3万元罚款。


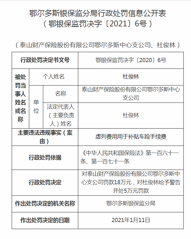
3月17日,泰山财产保险股份有限公司鄂尔多斯中心支公司因虚列费用用于补贴车险手续费,收到鄂尔多斯银保监分局开出的18万元罚单,并对法定代表人杜俊林处5万元罚款
罚单信息显示:泰山财产保险股份有限公司鄂尔多斯中心支公司存在虚列费用用于补贴车险手续费问题,这一行为违反了《中华人民共和国保险法》第一百六十一条、第一百七十一条。鄂尔多斯银保监分局对泰山财产保险股份有限公司鄂尔多斯中心支公司作出罚款18万元的处罚决定,对法定代表人杜俊林给予警告并处5万元罚款。
① 本站遵循行业规范
② 如果对本站有异议,请联系我们