还没想好要不要将自己房贷合同的定价转换为参考LPR的浮动利率?“选择困难症”的小伙伴可以不用纠结了!
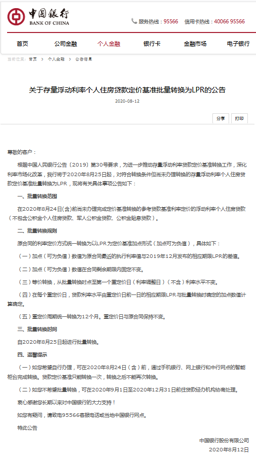
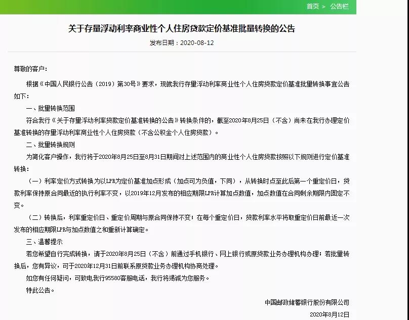
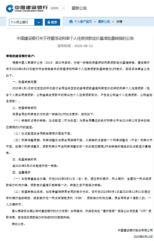
记者获悉,工商银行、农业银行、中国银行、建设银行和中国邮政储蓄银行8月12日发布关于存量浮动利率个人住房贷款定价基准批量转换为LPR的公告。
公告显示,8月25日起,对批量转换范围内的个人住房贷款,按照转换规则,统一调整为LPR定价方式。若客户不接受批量转换,可于一定日期前自主转换;批量转换完成后,如果客户对转换结果有异议,可于2020年12月31日(含)前自助转回或协商处理。
也就是说,2020年1月1日前已发放或已签订合同未发放,且截至2020年8月24日(含),尚未办理定价基准转换的存量浮动利率个人住房贷款(含个人商用房贷款,不含公积金贷款和公积金贴息贷款),五大行将统一自2020年8月25日起批量转换,您无需自己进行任何操作了。

根据人民银行此前发布的公告,自2020年3月1日起,金融机构应与存量浮动利率贷款客户就定价基准转换条款进行协商,将原合同约定的利率定价方式转换为以LPR为定价基准加点形成(加点可为负值),加点数值在合同剩余期限内固定不变;也可转换为固定利率。定价基准只能转换一次,转换之后不能再次转换。已处于最后一个重定价周期的存量浮动利率贷款可不转换。存量浮动利率贷款定价基准转换原则上应于2020年8月31日前完成。
五家国有大行此次批量转换的规则基本一致,主要包括:
转换时点等价转换,加点数值(可为负值)为原合同最近的执行利率水平与2019年12月发布的相应期限的LPR的差值。
加点数值在合同剩余期限内固定不变。
利率调整周期、利率调整日与原合同保持不变;从转换时点至第一个利率调整日(不含)利率水平不变;在每个利率调整日,贷款利率水平由利率调整日前一日的相应期限LPR与转换时确定的加点数值计算确定。
当然,如果您不想批量转换,还想保持原合同的定价方式,建议在各家银行规定的时间内,通过手机银行、网上银行或者原贷款经办行等途径进行登记。此前,交通银行已经于7月20日发布类似公告。
五大行公告全文如下:





新闻多一点:LPR是什么?
LPR是贷款市场报价利率(Loan Prime Rate),反映的是商业银行对优质客户执行的贷款利率,由中国人民银行授权全国银行间同业拆借中心计算并公布的基础性的贷款参考利率,各金融机构应主要参考LPR进行贷款定价。
目前,LPR包括1年期和5年期以上两个品种。LPR市场化程度较高,能够充分反映信贷市场资金供求情况,使用LPR进行贷款定价可以促进形成市场化的贷款利率,提高市场利率向信贷利率的传导效率。
LPR由18家银行各自报价,然后去掉最高值和最低值,再由全国银行间同业拆借中心计算出一个加权平均值,向0.05%的整数倍就近取整数计算得到最终LPR,于每月20日(节假日顺延)9:30公布。
① 本站遵循行业规范
② 如果对本站有异议,请联系我们