近日,乌海市海勃湾区政府印发《乌海市海勃湾区坚决打赢污染防治攻坚战2020年行动方案》,重点推进机场路两侧蔬菜大棚和散煤住户冬季清洁取暖工作,年底前全区建成区清洁供暖率达到95%以上,农区清洁供暖率达到30%以上。
《方案》要求要有规划、有方案、有施工图,城市建成区优先发展集中供热,集中供热难以覆盖的,以区或乡镇为单元整体推进分散式清洁取暖。贯彻和落实电价、热价政策,推进城镇配电网和农网建设升级改造,指导热电联产项目规划建设,组织电采暖参与电力交易。在发展清洁能源和新能源方面,利用太阳能+跨季节储能系统的成功经验,扩大试点范围。因地制宜发展生物质能、地热能等。
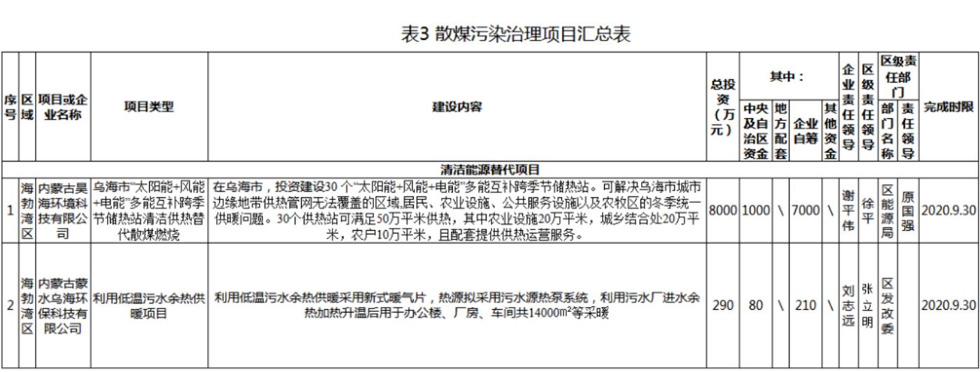
《方案》要求,9月30日前重点落实两个散煤污染治理项目,其中乌海市“太阳能+风能+电能”多能互补跨季节储热站清洁供热替代散煤燃烧项目计划总投资8000万元,包含中央及自治区资金1000万元,企业自筹资金7000万元。

① 本站遵循行业规范
② 如果对本站有异议,请联系我们