10月25日晚,奥赛康发布第三季度业绩报告。报告显示,2020年第三季度,奥赛康实现营业收入12.11亿元,同比减少1.87%;净利润2.51亿元,同比增长23.13%;扣非净利润2.38亿元,同比增长18.80%。从环比来看,上述三项指标增长率分别达到52.77%、106.68%、103.97%。随着国内生产生活的恢复,就医环境也逐渐恢复至正常水平,奥赛康第三季度经营业绩明显回升。
研发投入不断加强,产品结构多元化
奥赛康聚焦消化道溃疡、肿瘤、耐药菌感染、慢性病四大治疗领域,持续加大研发投入,加速新品上市进度,2020年前三季度研发投入达到3.95亿元,同比增长54.9%。
为保持PPI领域持续增长的龙头优势地位,奥赛康持续深化具有疗效好、起效快、副作用低等优势的PPI手性药物研发。资料显示,奥赛康有三款新药即将上市,分别为右雷贝拉唑钠、左旋泮托拉唑钠和右兰索拉唑。其中,右雷贝拉唑钠为国内首家报产,左旋泮托拉唑钠是国内第二家报产。
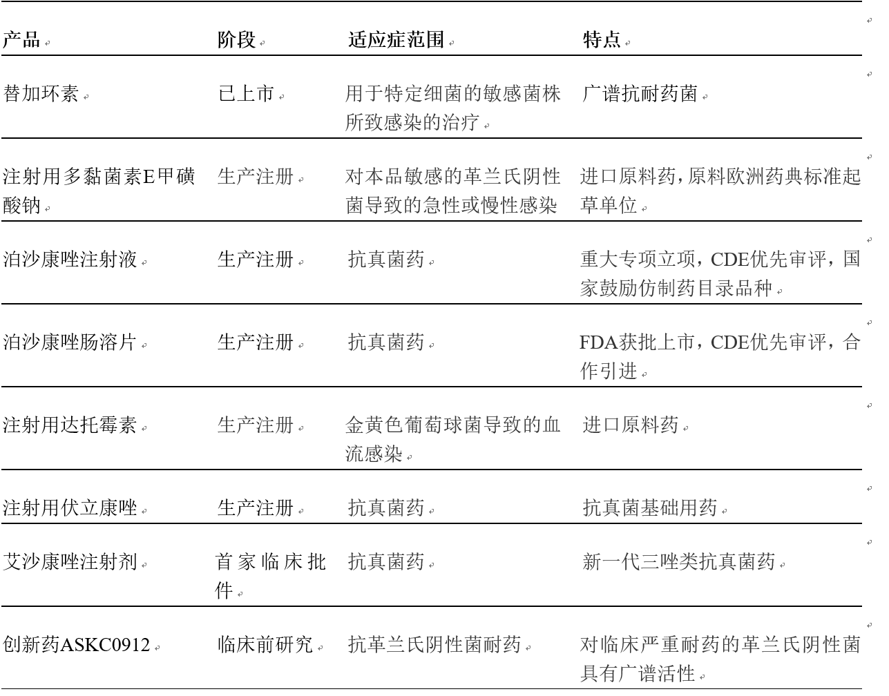
与此同时,奥赛康积极优化产业结构,在抗耐药菌感染和慢性病领域均有建树。公司从临床需求的角度出发,现已形成不同梯度、针对不同耐药菌感染的系列产品线布局(详见下表),将进一步巩固公司在耐药菌感染领域的地位,产生新的经济增长点。

(来源:上市公司公告)
在慢性病领域,地拉罗司分散片和艾曲波帕乙醇胺片目前均为首家提交生产注册申请。据米内网数据,诺华的艾曲泊帕、地拉罗司2019年全球销售额分别为14亿美元、9亿美元,目前国内仅有原研进口,奥赛康有望冲击首仿。
自主创新能力提升,布局抗肿瘤生物创新药
数据显示,奥赛康抗肿瘤板块在公司的营收贡献占比逐步上升,其早期肿瘤创新药也已逐渐浮出水面,未来有望构建创新产品梯队。
2020年7月9日,奥赛康抗肿瘤生物新药ASKB589已获得药物临床试验批件,目前即将展开一期临床病人入组。作为公司自主研发,具有自主知识产权的大分子一类创新药,ASKB589是一款国产靶向Claudin18.2抗体药物,拟用于胃及胃食管结合部腺癌、胰腺癌等适应症。全球范围获批胃癌的靶向治疗药物数量较少,Claudin18.2靶向药物未来市场优势明显,有望成为胃癌的有效靶向治疗方案品种。目前国内外尚无同类产品获批上市,存在很大的临床需求,市场潜力大。
此外,2017年获批临床的1类新药ASK120067也有最新进展,该产品是第三代EGFR抑制剂,靶向作用于T790M,用于治疗非小细胞肺癌,2019年获得国家十三五“重大新药创制”科技重大专项课题立项,并获得CDE认可,完成临床Ⅱ期研究后可有条件批准上市,目前一线用药的Ⅲ期临床研究也在同期开展中。随着全国范围疫情逐步缓解,临床研究已恢复正常,预计年底完成Ⅱ期临床入组,2021年向CDE申请上市。
积极开展对外合作,加快创新药引进步伐
在坚持自主技术创新的基础上,奥赛康开展多层次的对外技术合作,包括与优势医药科研单位、重点知名高校深度合作,以及国际合作和国内外技术引进等。
2020年9月8日,奥赛康发布公告称,收到国家药监局下发的注射用格列本脲《药物临床试验批准通知书》,该产品由奥赛康与中国人民解放军军事科学院军事医学研究院共同申报,主要用于治疗急性CNS损伤(急性脊髓损伤、急性颅脑外伤、缺血性卒中等)。创伤后神经细胞水肿引起患者生命体征恶化、神经功能缺损,是当前医学界的难题之一,在这一领域目前尚缺乏有效的治疗药物,如顺利获批,将有效填补市场空白。
此外,奥赛康与中国医学科学院合作引进了创新药项目AL0912,该项目对临床严重耐药的革兰氏阴性菌具有广谱活性,多项体内外药效研究显示抗菌活性强于多粘菌素B和E,并且毒性降低,是针对革兰氏阴性菌多药耐药、泛耐药的新一代升级产品,目前临床前研究进展顺利。同时,奥赛康通过独家专利许可引进已在欧美上市的创新药麦芽酚铁胶囊,该产品由英国ShieldTherapeuticsPlc.公司研发用于成人铁缺乏症(有无贫血症状均可)治疗,公司目前已完成注册材料准备,拟于今年年递交注册申请。
资料显示,奥赛康已连续11年获“中国医药研发产品线最佳工业企业”二十强,连续8年荣获“中国创新力医药企业”二十强。在业绩逐步摆脱疫情影响的同时,定位于临床亟需、国内首仿、创仿结合的奥赛康,凭借其不断加强的创新研发能力,包括以独到的眼光进行品种引进,未来有望跻身国内创新药的一线企业行列,是一家值得长期看好的优质医药企业。
① 本站遵循行业规范
② 如果对本站有异议,请联系我们